大发在线登录官网

关于顺景

制造企业信息化管理 解决方案服务商

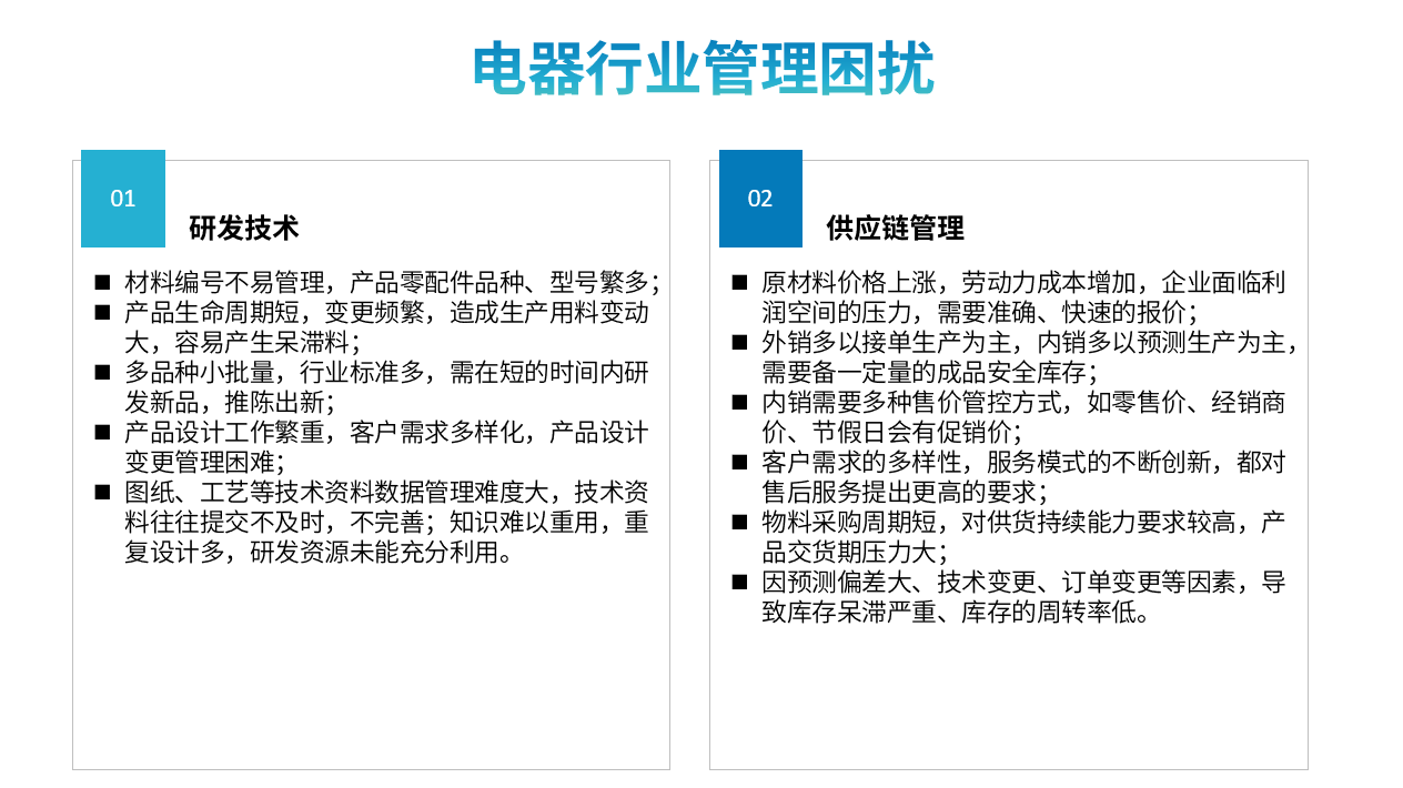
电器行业ERP软件解决方案

2019-10-16 11:56:01 0


留言

电话

400-600-4155